beat365官方网站
学校首页
学院概况
学院概况
现任领导
专业设置
音乐与舞蹈学
音乐学
开设课程
师资队伍
教授
副教授
博士
讲师
助教
行政教辅
硕士生导师
学团工作
院学工组
院团委学生会
管理制度
学生社团
就业考研
学团风采
表格下载
党建工作
组织机构
党群动态
党委工作制度
支部建设
党员发展
工会工作
科研动态
学院荣誉
创作作品
教育教学
本科生教育
研究生教育
下载专区
党建工作
组织机构
党群动态
党委工作制度
支部建设
党员发展
工会工作
当前位置:
首页
>
党建工作
>
工会工作
> 正文
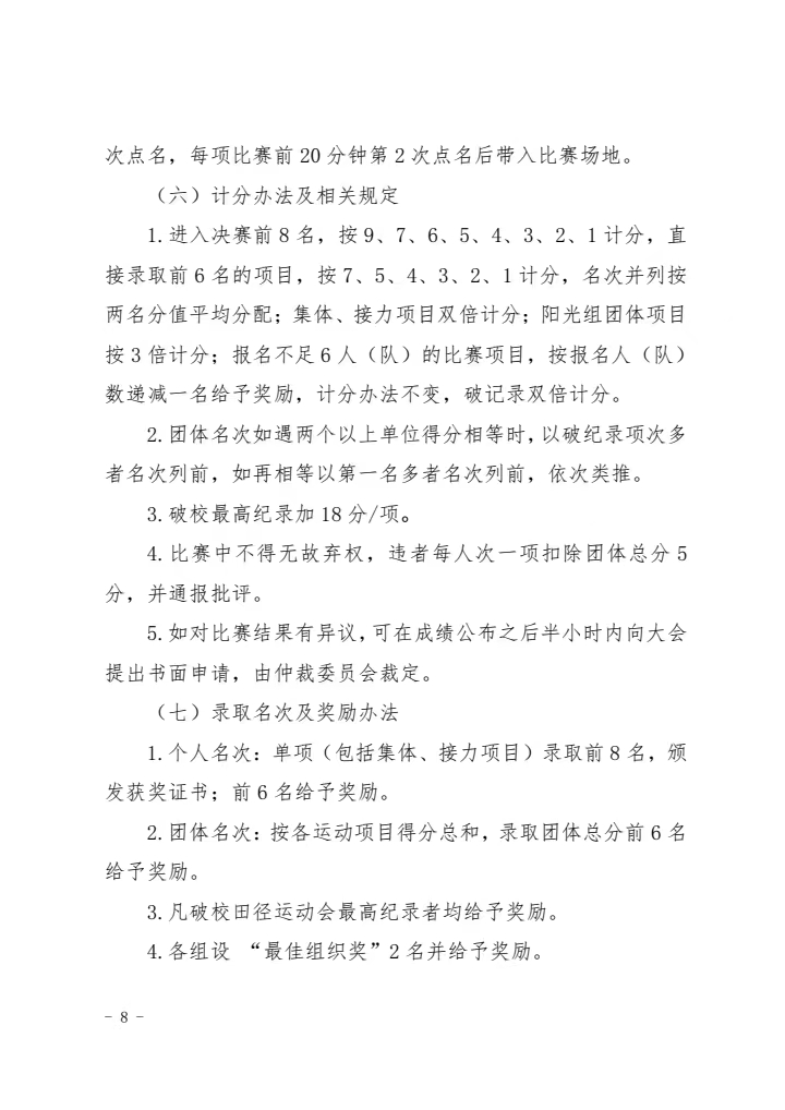
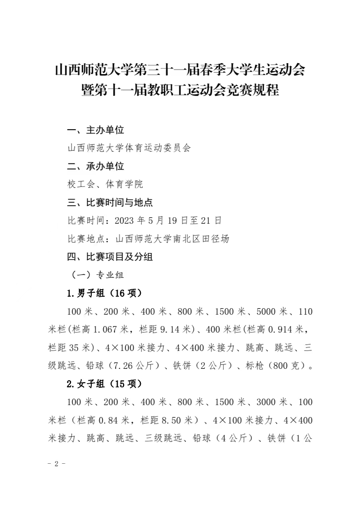
关于举办第三十一届春季大学生运动会暨十一届教职工运动会的通知
日期:2023年04月27日 作者: 来源: 点击率:
学院概况
专业设置
师资队伍
学团工作
党建工作
科研动态
创作作品
教育教学
下载专区